2021年5月27日下午,我校“校史中的党史故事”教师校史讲述决赛在机械工程楼学术报告厅举办。党委书记黄泰岩,党委副书记文海涛,党委常委、宣传部长蓝晓霞出席比赛。
黄泰岩在讲话中对本次教师校史讲述比赛给予充分肯定。他指出,在喜迎中国共产党建党100周年、伟德BETVLCTOR建校125周年之际,深入挖掘交大校史中的党史故事,是对党史学习教育的创新,非常有意义。他强调,广大教师是立德树人的主体,要以此次党史学习教育为契机,努力学党史、悟思想、办实事、开新局。他向广大教师提出三点希望:一是学好党史校史,勇担历史责任;二是赓续红色基因,传承交大精神;三是坚守育人初心,涵养高尚师德。
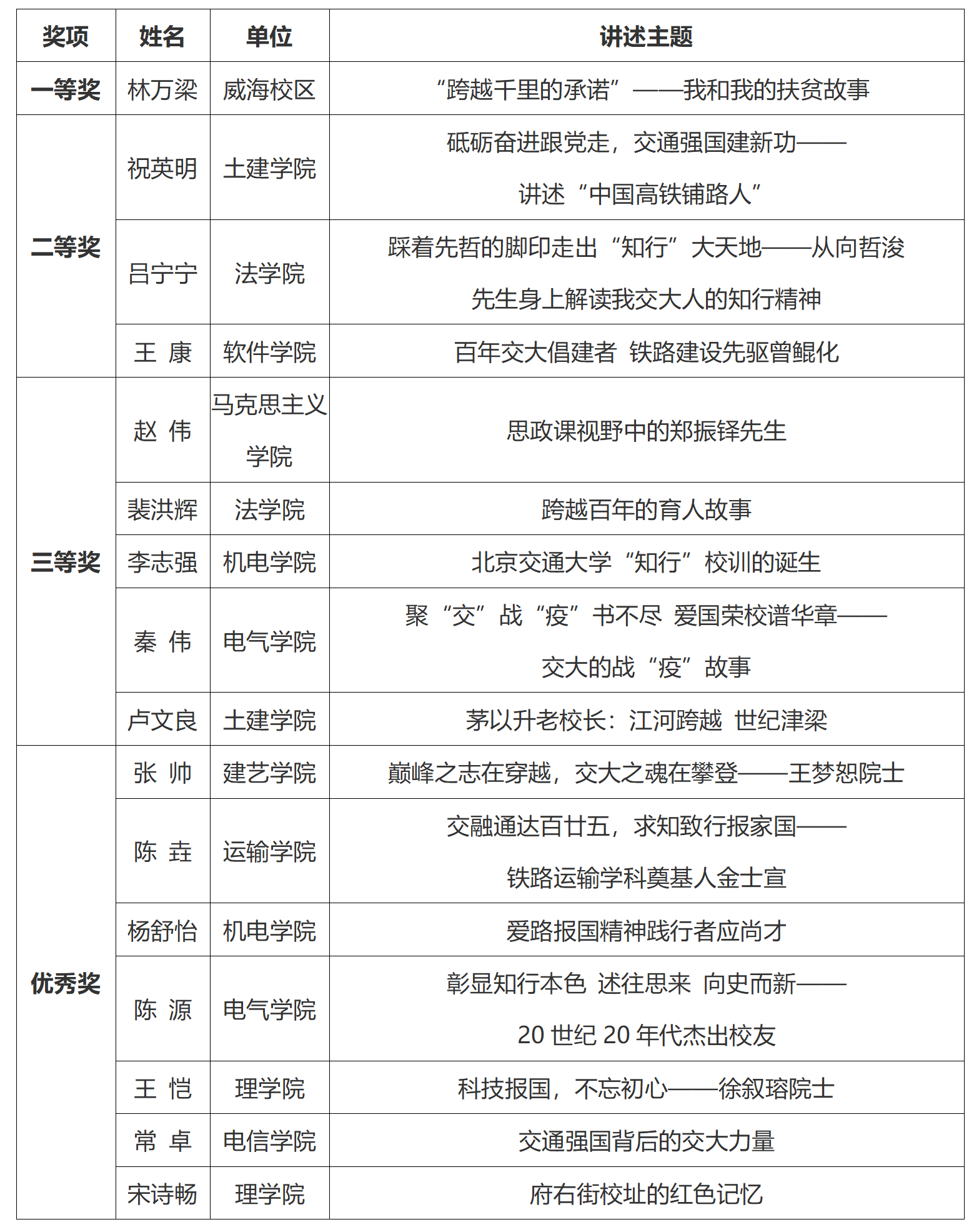
“校史中的党史故事”教师校史讲述比赛是学校党史学习教育的一项重要活动,由教师工作部和校史馆主办,学校教师校史讲解志愿服务团队协办,自今年4月启动,共有29名教师参加初赛,16名教师进入决赛。决赛分为“交大之源”“交大之师”“交大之路”三个篇章,多角度呈现了交大125年的发展史、奋斗史、创业史,形式新颖、精彩纷呈。决赛共评出一等奖1名、二等奖3名、三等奖5名、优秀奖7名。
校史讲述比赛展现了广大教师知史爱校、崇德力行的精神风貌,坚定了广大教师为党育人、为国育才的初心使命。下一步将继续深入挖掘校史故事、讲好交大故事,传承红色基因,弘扬交大精神,激励广大教师积极投身学校改革发展,不断开创特色鲜明世界一流大学建设的新局面,以优异成绩向建党100周年献礼。
(摄影:张先睿)
伟德BETVLCTOR“校史中的党史故事”教师校史讲述比赛获奖名单

版权所有:Bevictor伟德(中国)·官方网站
地址:北京市海淀区上园村3号伟德BETVLCTOR
备案号:BJTUICP备20112701